Mid-Market Strategy
Role: UX leader
Contributors: Strategy, Product, Engineering, UX design, organizational leaders
Timeline: 6 months
Results: $200M revenue in first year
Indeed’s primary business targeted small businesses (<100 employees) and Enterprise clients (>1,000 employees). We know a lot about these users and how they engage with Indeed.
Small business owners do it themselves. They come to Indeed.com, click a button to post a job, enter all the necessary information, and then submit.
Enterprise clients require high-touch sales and support services to manage a multitude of users, roles, and budgets.
But what about the companies in the middle? This group represents a large revenue opportunity, but they don’t seem to use Indeed’s products, why not? What can we do to encourage more engagement?
Understanding the mid-market
Through research, we uncovered some of the qualities that make the mid-market distinct from our typical small and enterprise customers.
Here’s what we learned:
-

Mid-market businesses employ hiring specialists like recruiters to post jobs, manage workflows and keep the process moving. These recruiters juggle a high quantity of open reqs at any given time. They are often stretched thin and multi-tasking.
-

Mid-market companies use ATSs. This keeps the hiring experience centralized, even when they are posting on multiple sites, like Indeed. Mid-market recruiters may not have the time or ability to integrate tools the way an enterprise can.
-

Hiring specialists know which levers to pull when they encounter hiring issues. But solving problems is often reactionary, rather than proactive. Indeed is one of the many tools in their toolbox, but time and attention are often their most valuable resources.
-

Ultimately, mid-market hiring teams need enough high-quality candidates to find a good fit for their roles. This is not unique to the mid-market. They are competing with small businesses and enterprises for the same candidates, so they’re always looking for an advantage.
We started talking to users and exploring Indeed through the eyes of a mid-market user.
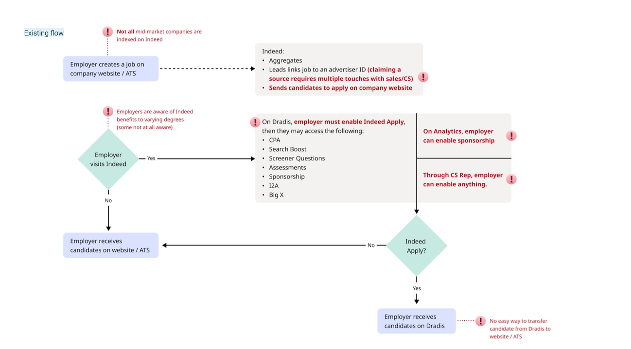
We looked at the current experience to understand what’s working well and where users are running into obstacles. We learned that navigating multiple tools throughout different parts of the hiring journey is a challenge, and Indeed wasn’t making it any easier.
So we started sketching new ideas to remove or reduce some of the roadblocks.
Next, we put together a quick prototype and beta program
The goal was to simplify engagement with Indeed - and make it easier to access jobs and take action on our platform.
The engineering effort to automate the import of jobs and enable all features was a significant investment, with downstream implications for external teams. Before committing to this direction, we wanted to reduce the risk and evaluate the concept with users. We set up a test group within our normal production environment where we could perform the processes manually, but have it appear as an automatic behavior to a select group of users.
We onboarded 6 participants to a beta program and tested the prototype in their existing workflows. I followed their progress through weekly check-ins over a month, bringing in team members to hear about their experiences and troubleshoot any technical issues with the beta.
What did we learn?
Indeed has a lot to offer these companies, and reducing the barriers to access did result in more engagement.
More completed applications
We encouraged beta participants to turn on “Indeed Apply”, which resulted in a higher number of completed applications for every employer who tried it.
Higher visibility for job posts
Beta participants who engaged with their jobs on Indeed got more visibility in search results.
Greater budget control
Beta participants who opted to pay for better performance, understood how to allocate their budget in order to get the best results.
Through the success of the beta program, we knew we were on the right track. Now it was time to deliver.
Design principles helped us stay grounded throughout execution.
Value time over money - automate where possible.
Make the value of our product self evident.
Meet employers where they are.
What did we deliver?
If we know that an employer is likely to have an ATS, or post their jobs on a third-party site, we intercept them before posting a brand new job on Indeed and offer to connect with their source. As a result, their jobs can be imported automatically in the future.
Instead of asking users to import their jobs onto Indeed, we automated that process. Anytime a user who posts jobs on a third-party site comes to Indeed, their job is now visible and editable.
We wanted to understand which Indeed features are the most valuable for mid-market customers, so we ran a large-scale max-diff survey. The results helped to prioritize which calls-to-action we should show on dashboards and in workflows.
Finally, we saw plenty of mid-market users choosing to pay for better visibility on Indeed. We made their process easier by providing bulk editing for sponsorship, and campaign management.